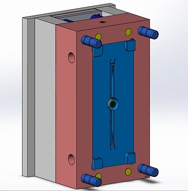
Пресс-форма Колодка для швабры
Цена по запросу
под заказ
Описание и характеристики
Описание:
- Ваши запросы по оборудованию направляйте info@td-ark.ru
- Консультация по телефону (495) 507-73-28.
- Присылайте Ваше техническое задание, и мы исходя из Ваших требований подберем оборудование необходимое для Вас.
Компания АРК-ПЛАСТ с 2008 года поставляет пресс-формы для литья пластмасс.
Если Вы хотите заказать данные пресс-формы, прошу Вас нажать на кнопку "ЗАКАЗАТЬ" или позвоните по телефону.
|
Пресс-форма Колодка для швабры |
|
|
Тип литника |
Холодноканальный |
|
Гнездность |
1 гнездо |
|
Цикл литья (секунды) |
45 |
|
Материал изделия |
Полиэтилен |
|
Под термопластавтомат |
120 тонн |
|
Цена |
От 12 500 долларов США |
Оплата
При заказе товара возможны следующие варианты оплаты:
Оплата по счету (для юридических лиц). При оформлении заказа необходимо указать реквизиты Вашей организации для выставления счета на оплату по электронной почте.
Доставка
Существует несколько вариантов доставки:
1. Самовывоз (клиент сам забирает товар со склада);
2. Доставка груза посредством транспортной компании.